学院以落实立德树人为根本任务,深化教育教学改革,突出教学工作中心地位,不断加强内涵建设,以应用型转型发展为契机,强化产教融合,以学科竞赛为抓手,推动应用型人才的培养,以赛促教,以赛促学,赛教结合,提升学生解决实际问题能力、创新思维能力和实践动手能力,提高应用型人才培养质量。
一、精心组织重点培养 创新创业大赛取得显著成绩
在第七届中国国际“互联网+”大学生创新创业大赛中,学院领导高度重视,亲自挂帅,多次召开党政联席会,专题研究布置竞赛工作,广泛动员学生参赛,鼓励教师充分挖掘参赛项目,精心组织,重点培育进入学校前100强项目,在学校领导亲切关怀和相关职能部门的大力支持下,学院参赛项目“精微隔振-全球领先的量子级主动隔振技术”,取得国赛铜奖好成绩。
陈春生副校长亲临现场指导工作
互联网+大学生创新创业获国赛铜奖项目
二、以赛促教以赛促学 推进学生竞赛团队建设
学院在教学过程中,积极将获奖学科竞赛项目融入到课堂教学案例、课程设计、毕业设计等教学环节,同时在竞赛培育阶段,利用获奖项目,分模块对学生进行培训。利用电子协会平台,在课外通过由浅入深的竞赛项目训练,采用老带新和教师辅导的方式,训练学生的实践能力和创新能力。学院为学生提供仪器设备、电子元器件,实验室开放管理机制为学生平时活动提供便利,形成了高年级学生指导低年级学生参与竞赛的机制,实现了技术积累、经验共享,递队形成。学院在2021年全国大学生电子设计大赛中获国家二等奖3项,江西省一等奖3项、二等奖2项,团体总分在全省高校中排名第二,仅次于承办院校江西科技师范大学。

学生获国家级二等奖证书


学生获省级一等奖证书
学科竞赛团队开展活动
学生参加省级电子设计大赛
学院电子协会开展义务维修服务
三、突出实践能力培养 推进课程教学改革
针对实践类课程,如《单片机原理》、《嵌入式系统新技术与应用》、《数字信号处理》等5门课程积极推行一体化教学改革,采用“学中做、做中学”的教学模式,为每个学生配备教学实验板块,方便学生课内外学习和钻研,有利于提升学生的学习兴趣。同时注重过程考核,采用项目驱动评价考核方式,每个项目要经历项目验收、汇报答辨、设计报告等教学环节,为学生实践能力的培养,奠定了坚实的基础。
一体化教学改革课堂教学
四、深化产教融合 推进服务地方经济与社会发展。
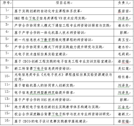
学院积极响应和认真贯彻国家和地方的科技政策,紧紧围绕地方经济社会发展的现实需求,开展扎实有效的服务社会活动。在2021年,全校教育部产学合作协同育人项目立项56项,其中学院有16项,占全校总数的28.6%。
2021年学院立项教育部产学合作协同育人项目一览表